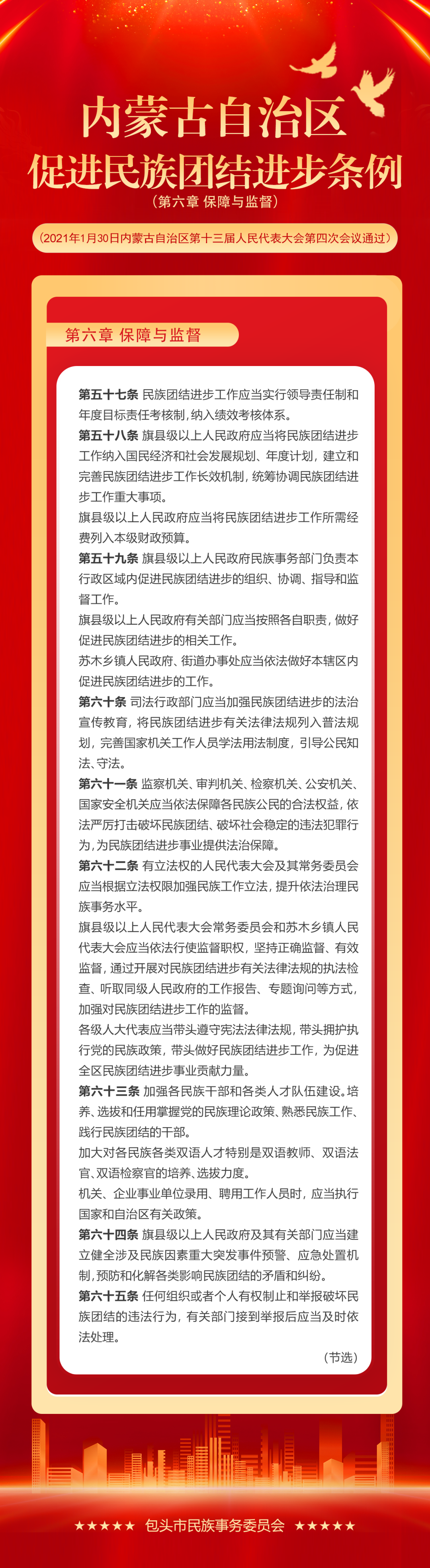
【党的民族理论政策】 |《内蒙古自治区促进民族团结进步条例》(第六章)

发布日期:2024-05-24      阅读:[]


上一条:【党的民族理论政策】 |《内蒙古自治区促进民族团结进步条例》(第七、八章)
下一条:【党的民族理论政策】 |《内蒙古自治区促进民族团结进步条例》(第五章)

关闭